高能效LED照明标杆,安森美两款重磅产品深度拆解
现代车灯的功能远不止于提供照明。它们与先进驾驶辅助系统(ADAS)协同运作,通过动态光分布技术让夜间驾驶更安全、更不易疲劳。
预计未来车辆将在越来越多的功能中采用LED光源——LED驱动器控制LED,同时通过应用更先进的拓扑结构(例如同步开关)来提升能效。矩阵式照明系统的分辨率持续提升,最先进的方案单灯像素已突破百万级。当前业界正在测试将交通信息投射至路面的创新解决方案,此类技术有望成为未来标配。
市场趋势
全球汽车照明市场预计在2024至2030年间以9.2%的年均复合增长率稳步扩张。主要推动力来自日益严格的照明法规以及LED照明提供的附加安全保障。高端车型将持续引入尖端技术:数字投影大灯、激光超远光灯抑或OLED尾灯。随着时间推移,多数新技术终将逐步下放至更亲民的车型级别。
框图
LED 前照灯顶层拓扑结构
以下框图展示了安森美(onsemi)推荐的汽车先进前照灯解决方案。该方案不仅提供基本的 LED 照明功能,也有更先进、更受欢迎的矩阵灯功能。除了由 LED 驱动器控制的主要功能外,安森美还提供用于低压电源转换、风扇控制、大灯水平调节与旋转控制、CAN 和 LIN 收发器等多种关键元件。
解决方案概述
像素控制器
像素控制器(Pixel Controller)可用于控制串联中的各个独立 LED。目前,其主要应用包括动态信号指示(如转向灯)、矩阵灯以及作为自适应前照灯系统(AFS)一部分的远光灯控制。预计到 2030 年,多达 38% 的新车将配备自适应远光灯技术。如今,12 像素配置已成为标准,更高端方案则使用更多像素。通常情况下,像素数量越多,分辨率越高,但 LED、控制器等成本也相应增加。
如下图所示,像素控制器采用串行驱动拓扑结构。这种结构对高效的热管理至关重要,尤其适用于大电流(>200 mA)驱动 LED 的场景,是此类应用的首选方案。

串行驱动拓扑
由于具备良好的可扩展性,多个像素控制器可以级联使用,以支持更多的 LED。像素控制器通过 CAN 或其他通信协议接收数据,并据此控制单个 LED。凭借其强大的连接能力,系统具备高级诊断功能,可检测 LED 开路、短路、欠压、过压等问题。
像素控制器 NCV78343
像素控制器带有内置开关,用于控制 LED 灯串中的各个 LED。如果需要超过 12 个分区,可将多个器件组合在一起。若需要更大的电流或更长的 LED 串,也可以合并通道使用——详见图 13。
主要功能:
• 12个开关,每个开关 1.4 A,LED 灯串最大电压 60 V
• 宽输入电压范围:4.5 V – 60 V
• 无需晶体振荡器
• 支持内部或外部调光
• 具备过压、欠压、过温检测功能
• 支持短路/开路检测,包括 LED 旁路开路检测
• 支持 ASIL B 功能安全设计
• 支持通过 CAN 或 M-LVDS 实现 UART 通信 采用 SSOP36 封装
NCV78343 具有不同的开关配置方式,可以通过合并开关来增加电流、控制单独电流以及实现其他组合方式。
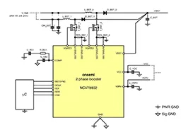
第4代智能LED驱动器NCV78902
在LED照明领域,安森美推出了第4代智能LED驱动器NCV78902。该产品能工作在12/48V两种电源系统,引领行业创新,推进48V趋势。凭借其双相升压架构、高频小型化设计、动态可编程性及高合规性,不仅满足当前汽车照明的高性能需求,更以灵活兼容性和前瞻技术布局,推动软件定义汽车与区域架构的发展。
第4代智能LED驱动器NCV78902特性:
1.工作在48V和12V系统, 无缝适应
2.双相升压架构(Two-Phase Booster)
- 通过双相或多相协同工作,优化滤波效果,降低系统成本,同时支持高电流LED(如远近光、转向灯)驱动需求。
- 可与降压LED驱动配对,提供完整的汽车前照灯解决方案,简化系统设计
3.灵活电流检测技术
- 支持分流电阻(Shunt Resistor)或MOSFET的导通电阻(RDSon)两种电流检测方式,适应不同应用场景,提高设计灵活性。
4.高频运行与小型化设计
- 工作频率高达2MHz,显著缩小电感尺寸,同时有效控制电磁兼容性(EMC),满足汽车严苛的EMC标准。
5.支持SEPIC模式
- 输出电压可低于输入电压,如兼容48V电池系统,适应汽车电池电压波动场景,扩展应用范围。
6.动态可编程性与兼容性
- 通过4MHz SPI接口动态控制系统参数,单一硬件配置即可适配多种平台,降低开发成本。
- 支持独立运行(Stand-alone)与故障安全模式(Limp Home),确保系统可靠性。
7.高稳定性与快速响应
- 内置可编程软启动功能,优化启动过程;即使在小输出电容条件下,仍保持卓越稳定性和响应速度。 行业合规与环保认证
- 符合ASIL B功能安全等级、AEC-Q100车规认证,并通过PPAP生产审批,确保车规级可靠性。
- 无铅、无卤素设计,符合RoHS标准,满足绿色环保要求。