0
您好,欢迎来到力源芯城,全场满300元包邮(首单满100包邮)!
热门搜索:STM32F103  |  STM32F030  |  TL431  |  LM317  |  NCP1117

首页  »  方案  »  工业及云电源  »  思瑞浦推出四通道高精度电压和电流输出DAC-TPC2884

方 案

可穿戴产品
可穿戴产品
医疗电子
医疗电子
无刷直流电机
无刷直流电机
服务型机器人
服务型机器人
LED 照明
LED 照明
多螺旋桨飞行器
多螺旋桨飞行器
汽车电子
汽车电子
工业及云电源
工业及云电源
物联网
物联网
思瑞浦推出四通道高精度电压和电流输出DAC-TPC2884
分享到:

聚焦高性能模拟与数模混合产品的供应商思瑞浦3PEAK推出一款高精度、四通道的集成数模转换器TPC2884。可广泛应用于PLC/DCS、过程控制、工业自动化等领域。


01 TPC2884产品优势

超电源轨耐压与高精度输出性能
TPC2884通过外接二极管实现超电源轨耐压能力,在AVDD=15V、AVSS=-15V的工作条件下,电压输出全温精度典型值达0.025%(-40℃~105℃),电流输出全温误差精度典型值为0.09%(-40℃~105℃),展现出众的低温漂与高精度特性。


优化的电源处理与低瞬态干扰
器件针对电源上电/下电过程进行专项优化,确保电源启闭时输出无显著瞬态干扰:电压上下电瞬态典型值仅0.7mV,电流上下电瞬态典型值低至0.8μA。在异常掉电工况下,输出仍能保持稳定,无显著干扰脉冲。


自适应电源的温控解决方案
为解决多通道大电流输出时的发热问题,TPC2884配套外部自适应电源方案。实测数据显示,在AVDD=15V供电、四通道均输出20mA并短路接地的严苛条件下,采用自适应电源可使芯片温升降低约20℃,显著提升系统可靠性。


02 TPC2884产品特性

•高分辨率与耐压能力:具备16-Bit分辨率,输出端口兼容 UIO,通过外接二极管可实现±50V耐压。
•灵活可配置输出:
- 电流输出:可配置范围为4mA~20mA、0mA~20mA或 0mA~24mA,全温TUE为0.1%FSR,支持多个档位漏电补偿及 HART连接。
- 电压输出:可配置范围为0V~5V、0V~10V、±5V或 ±10V,全温TUE为0.09%FSR,支持20%过量程输出及4线电压模式。
•强大内置功能与保护机制:内置12-BitADC,可用于输出电压、电流和AVDD监控及输出错误自检等;具备CRC校验、看门狗、电流- 输出断路和负压报警、输出电压过流检测(区分过流方向)、独立的AVDD UVLO、过温保护等多种保护机制。
•宽温工作与紧凑封装:工作温度范围为-40℃~125℃,采用 QFN48-7mm*7mm封装。



03 TPC2884典型应用

TPC2884配合外部二极管可以实现超电源轨耐压,图1两线制输出与三线制输出原理图。



TPC2884具备低温漂,高精度输出特性。AVDD=15V,AVSS=-15 V的条件下,图2所示电压输出全温精度0.025%(Typ,-40℃~105℃),图3所示电流输出全温误差精度0.09%(Typ,-40℃~105℃)。
电压三温精度测试.png



TPC2884针对电源的上电和下电过程做了特殊处理,保证电源上电过程无明显Glitch。(图4所示电压上下电Glitch为0.7mV(Typ.),图5电流上下电Glitch为0.8uA(Typ.))。在工作中异常掉电,输出不会有明显Glitch。




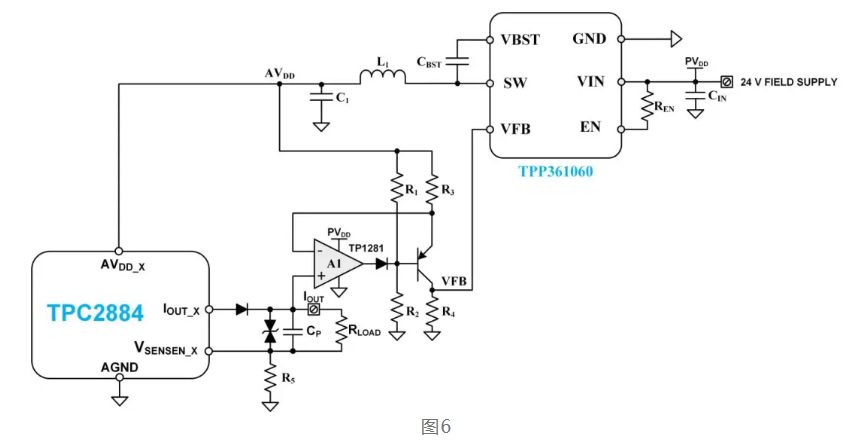
针对电流输出的发热问题,我们提供外部自适应电源的解决方案,如图6所示。对比了在AVDD=15V供电条件下,TPC2884四个电流通道输出20mA并且短路到地的温升测试,测试结果可知,使用自适应电源可以降低约20℃的温升(图7数据对比)。
自适应电源原理框图.jpg





TPC2884产品现已量产,可提供样品及评估板。



本文来源:思瑞浦3PEAK


地址:湖北省武汉市东湖新技术开发区光谷大道武大园三路5号
版权所有©2014   武汉力源信息技术股份有限公司

鄂公网安备 42018502002463号

   |   鄂ICP备13001864号-1    |   营业执照