首页 »
优势产品 » Vishay高灵敏度接近与环境光传感器—VCNL4200
优势产品
产品分类
嵌入式微控制器和微处理器(8)
通信接口器件(18)
数据转换器(3)
信号调理器件(2)
电源管理器件(36)
存储器(12)
功率器件(10)
传感器(19)
特殊功能集成电路(1)
分立半导体器件(14)
被动器件(2)
光电器件(3)
连接器(2)
供应商
3PEAK(3)
Advancechip(1)
AICC(1)
China Wind(5)
Exar(7)
HTC(7)
Intersil(15)
KIOXIA(2)
onsemi(17)
QST Corporation(1)
STMicroelectronics(22)
Texas Instruments(11)
Vishay(13)
Wuhan Xinxin Semiconductor(7)
奥伦德(1)
鼎桥(2)
多维(1)
华润微电子(1)
力源信息(6)
美浦森半导体(1)
尚阳通(3)
芯洲(1)
中微爱芯(2)
Vishay高灵敏度接近与环境光传感器—VCNL4200
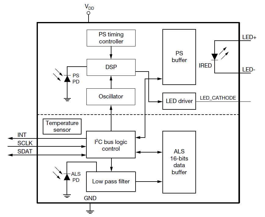
Vishay VCNL4200接近与环境光传感器将940nm红外发射器 (IRED)、环境光传感器 (ALS) 以及高灵敏度长距离(长达1.5m)接近传感器 (PS) 相结合。借助CMOS工艺,VCNL4200传感器在单个芯片中集成了光电二极管、放大器以及模数转换电路。 该传感器设有16位高分辨率ALS,具有出色的检测能力以及丰富的选项,可满足大多数应用的需求。ALS和PS功能通过I2C接口协议的简单命令格式实现。
Vishay VCNL4200接近与环境光传感器具有单独的可编程高和低阈值中断选项,可实现节能目的。通过该器件的持久性功能,可防止环境光噪声导致错误判断接近传感。通过Filtron技术,该传感器可提供极其接近真实人眼的环境光谱灵敏度响应。 其应用范围包括盥洗室器具接近检测、机器人和玩具领域的碰撞检测,以及停车场/车库的停车位空位管理等。
应用框图
特性
尺寸:8.0mm x 3.0mm x 1.8mm 表面贴装封装类型
2.5V至3.6V工作电压
(-40°C到+85°C)的温度补偿
车间寿命:168小时,MSL 3,符合J-STD-020标准
以并联方式操作ALS和PS
采用Filtron技术有效消除背景光
支持低透射比(暗色)透镜设计
低功耗I2C(兼容SMBus)接口
输出类型:I2C总线 (ALS/PS)
集成模块:红外发射器 (IRED),环境光传感器 (ALS),近传感器 (PS),信号调理IC
接近探测功能:智能背景光消除,抑制红光 (940nm IRED),接近探测距离达到1.5m,可减少PS响应时间的智能持久性机制
中断:ALS 和 PS 的可编程中断功能,具有上阈值和下阈值,可调节余辉时间,防止错误触发ALS和PS
环境光功能:荧光闪烁抑制,可选择的最大检测范围 (197/393/786/1573) 勒克斯,最大灵敏度为0.003勒克斯/阶,光谱接近真实人眼反应
应用领域
机器人和玩具领域的碰撞检测
可激活打印机、复印机和家用电器中显示器的存在检测
停车场/车库的停车位空位管理
办公室、走廊和公共建筑中的接近传感和照明控制
盥洗室器具接近检测
主要器件
| 产品型号 |
封装 |
描述 |
资料 |
| VCNL4200 |
表面贴装 |
带I2C接口的高灵敏度远距离接近和环境光传感器 |
 |
| ☆ |
产品订购:秦女士 邮箱:qinj@icbase.com |
| |
技术支持:徐先生 邮箱:xujf@icchain.com |